Instance Verification Kit (IVK)

mutex lock @ [536+31+/linux-3.19-rc1/drivers/tty/tty_mutex.c]
Instance Signature: legacy_mutex

The Matching Pair Graph:


Function Name
Control Flow Graph (CFG)
Events Flow Graph (EFG)
Source Correspondence
__tty_hangup [17538+12+/linux-3.19-rc1/drivers/tty/tty_io.c]
block_til_ready [87560+15+/linux-3.19-rc1/drivers/tty/synclinkmp.c]
block_til_ready [88408+15+/linux-3.19-rc1/drivers/tty/synclink_gt.c]
block_til_ready [95204+15+/linux-3.19-rc1/drivers/tty/synclink.c]
cy_open [39891+7+/linux-3.19-rc1/drivers/tty/cyclades.c]
mgsl_open [98558+9+/linux-3.19-rc1/drivers/tty/synclink.c]
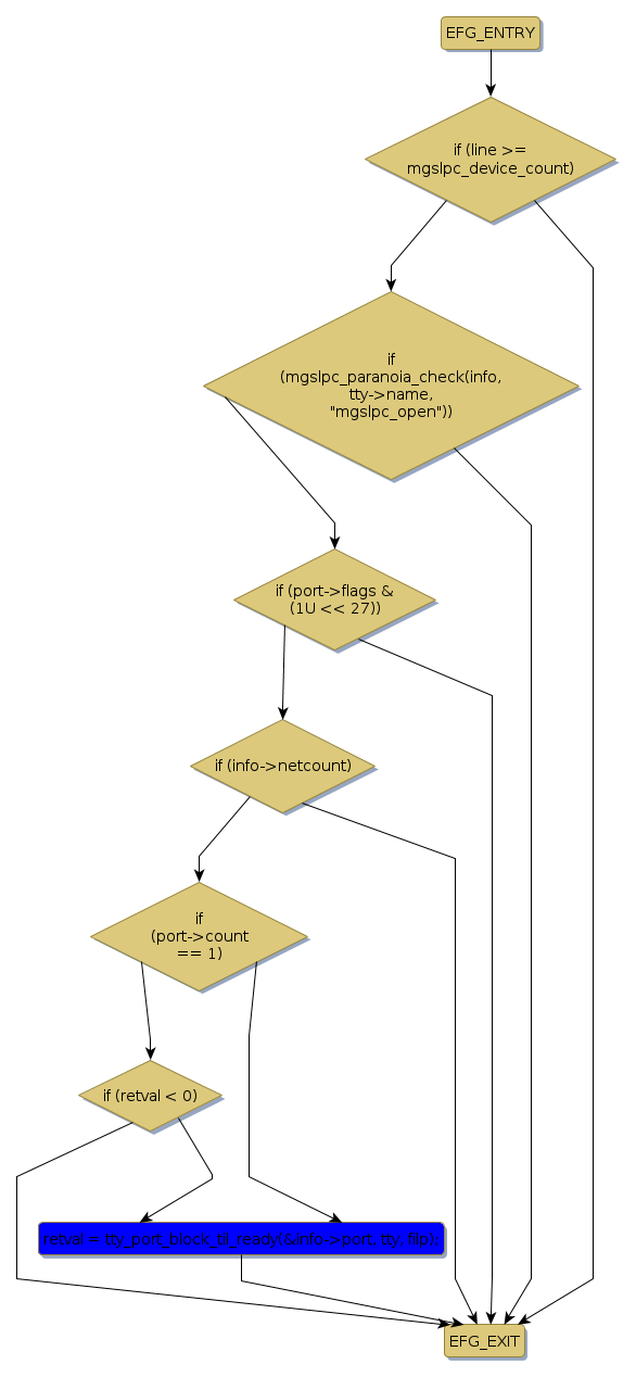
mgslpc_open [63902+11+/linux-3.19-rc1/drivers/char/pcmcia/synclink_cs.c]
open [20179+4+/linux-3.19-rc1/drivers/tty/synclink_gt.c]
open [21526+4+/linux-3.19-rc1/drivers/tty/synclinkmp.c]
ptmx_open [18614+9+/linux-3.19-rc1/drivers/tty/pty.c]
r3964_read [26714+10+/linux-3.19-rc1/drivers/tty/n_r3964.c]
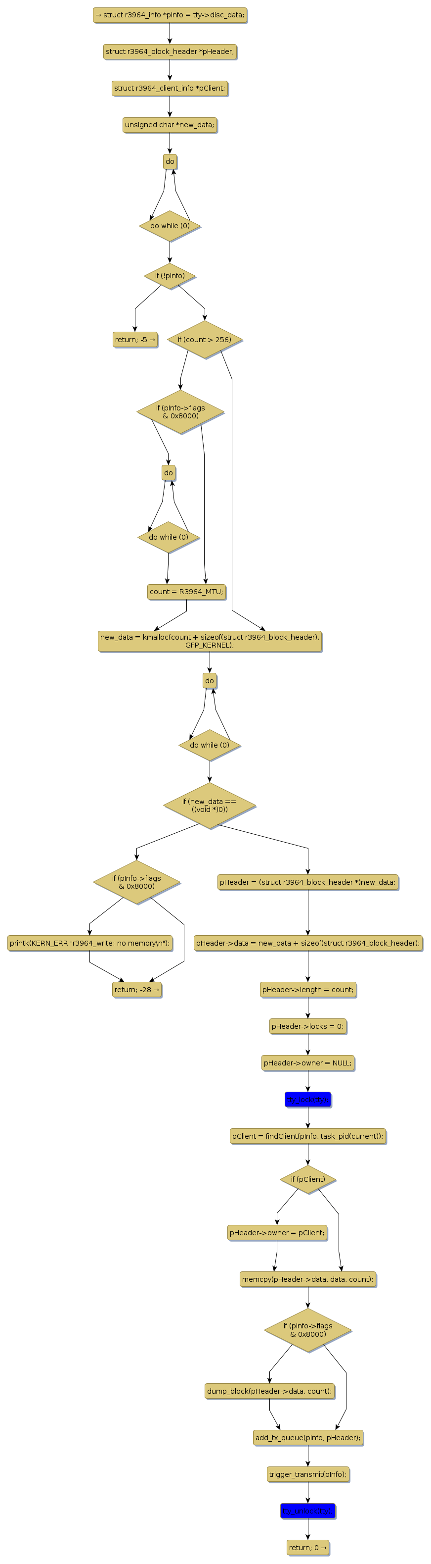
r3964_write [27964+11+/linux-3.19-rc1/drivers/tty/n_r3964.c]
tiocsctty [61158+9+/linux-3.19-rc1/drivers/tty/tty_io.c]
tty_fasync [56536+10+/linux-3.19-rc1/drivers/tty/tty_io.c]
tty_init_dev [37968+12+/linux-3.19-rc1/drivers/tty/tty_io.c]
tty_lock [392+8+/linux-3.19-rc1/drivers/tty/tty_mutex.c]
tty_lock_slave [838+14+/linux-3.19-rc1/drivers/tty/tty_mutex.c]
tty_open [52262+8+/linux-3.19-rc1/drivers/tty/tty_io.c]
tty_open_current_tty [49656+20+/linux-3.19-rc1/drivers/tty/tty_io.c]
tty_port_block_til_ready [9458+24+/linux-3.19-rc1/drivers/tty/tty_port.c]
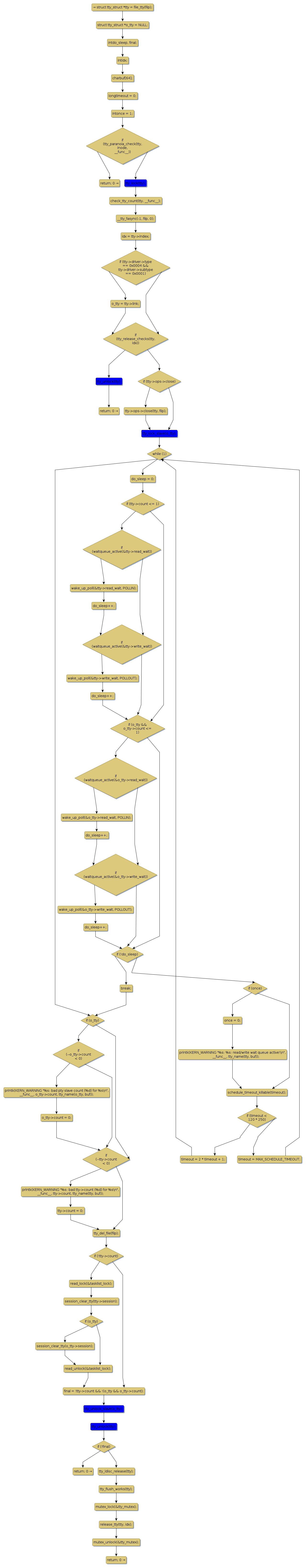
tty_release [44814+11+/linux-3.19-rc1/drivers/tty/tty_io.c]
tty_set_ldisc [12215+13+/linux-3.19-rc1/drivers/tty/tty_ldisc.c]
tty_unlock [612+10+/linux-3.19-rc1/drivers/tty/tty_mutex.c]
tty_unlock_slave [1096+16+/linux-3.19-rc1/drivers/tty/tty_mutex.c]
tty_wait_until_sent_from_close [23171+30+/linux-3.19-rc1/include/linux/tty.h]
tty_write_message [30243+17+/linux-3.19-rc1/drivers/tty/tty_io.c]